技术标准
技术标准
生产安全事故应急演练评估规范
浏览次数:


前 言
本标准按照GB/T 1.1-2009给出的规则起草。
本标准由国家安全生产监督管理总局提出。
本标准由全国安全生产标准化技术委员会(SAC/TC288)归口。
本标准起草单位:中国安全生产科学研究院、国家安全生产应急救援指挥中心、中国南方电网调峰调频发电公司。
本标准主要起草人:吴宗之、雷长群、李定林、孙庆云、时训先、吴志岭、闫立、李永兴、曹云鹏、蔡镇坤、周劲松。
生产安全事故应急演练评估规范
范围
本标准规定了生产安全事故应急演练评估(以下简称演练评估)的目的、内容、方法与工作程序。
本标准适用于针对生产安全事故应急演练所开展的评估活动。演练评估工作的组织及实施可根据演练内容、演练形式、演练规模和复杂程度参照本标准进行。
规范性引用文件
下列文件对于本标准的应用是必不可少的。凡是注日期的引用文件,仅注日期的版本适用于本文件。凡是不注日期的引用文件,其最新版本(包括所有的修改单)适用于本文件。
GB/T 29639-2013 生产经营单位生产安全事故应急预案编制导则
AQ/T 9007 生产安全事故应急演练指南
300001 术语和定义
下列术语和定义适用于本文件。
3.1
应急演练 emergency exercise
针对可能发生的事故情景,依据应急预案而模拟开展的应急活动。
[GB/T 29639-2013,定义3.5]
3.2
应急演练评估 emergency exercise evaluation
围绕演练目标和要求,对参演人员表现、演练活动准备及其组织实施过程作出客观评价,并编写演练评估报告的过程。
3.3
演练情景 exercise scenario
根据应急演练的目标要求,按照事故发生与演变的规律,事先假设的事故发生发展过程,描述事故发生的时间、地点、状态特征、波及范围、周边环境、可能的后果以及随时间的演变进程等内容。
3.4
相关方 interested party
与应急演练单位应急救援工作成效有关或受其事故影响的个人或团体。
400001 总则
4.1 评估目的
通过评估发现应急预案、应急组织、应急人员、应急机制、应急保障等方面存在的问题或不足,提出改进意见或建议,并总结演练中好的做法和主要优点等。
4.2 评估依据
主要依据以下内容:
a) 有关法律、法规、标准及有关规定和要求;
b) 演练活动所涉及的相关应急预案和演练文件;
c) 演练单位的相关技术标准、操作规程或管理制度;
d) 相关事故应急救援典型案例资料;
e) 其他相关材料。
4.3 评估原则
实事求是、科学考评、依法依规、以评促改。
4.4 评估程序
评估准备、评估实施和评估总结。
4.5 评估组
4.5.1 构成
评估组由应急管理方面专家和相关领域专业技术人员或相关方代表组成,规模较大、演练情景和参演人员较多或实施程序复杂的演练,可设多级评估,并确定总体负责人及各小组负责人。
4.5.2 职责
负责对演练准备、组织与实施等进行全过程、全方位地跟踪评估。演练结束后,及时向演练单位或演练领导小组及其他相关专业工作组提出评估意见、建议,并撰写演练评估报告。
5 演练评估准备
000015.1 成立评估机构和确定评估人员
按照4.5的要求,成立演练评估组和确定评估人员,评估人员应有明显标识。
000025.2 演练评估需求分析
制定演练评估方案之前,应确定评估工作目的、内容和程序。
000035.3 演练评估资料的收集
依据4.2的要求,收集演练评估所需要的相关资料和文件。
5.4 选择评估方式和方法
演练评估主要是通过对演练活动或参演人员的表现进行的观察、提问、听对方陈述、检查、比对、验证、实测而获取客观证据,比较演练实际效果与目标之间的差异,总结演练中好的做法,查找存在的问题。
演练评估应以演练目标为基础,每项演练目标都要设计合理的评估项目方法、标准。根据演练目标的不同,可以用选择项(如:是/否判断,多项选择)、评分(如:0-缺项、1-较差、3-一般、5-优秀)、定量测量(如:响应时间、被困人数、获救人数)等方法进行评估。
5.5 编写评估方案和评估标准
5.5.1 编写评估方案
内容通常包括:
—— 概述:演练模拟的事故名称、发生的时间和地点、事故过程的情景描述、主要应急行动等;
—— 目的:阐述演练评估的主要目的;
—— 内容:演练准备和实施情况的评估内容;
—— 信息获取:主要说明如何获取演练评估所需的各种信息;
—— 工作组织实施:演练评估工作的组织实施过程和具体工作安排;
—— 附件:演练评估所需相关表格等。
注:该部分内容引自AQ/T 9007。
5.5.2 制定评估标准
演练评估组召集有关方面和人员,根据演练总体目标和各参演机构的目标,以及具体演练情景事件、演练流程和保障方案,明确演练评估内容及要求。演练评估参照本标准附录A、B事先制定好演练评估表格,包括演练目标、评估方法、评估标准和相关记录项等。
5.6 培训评估人员
演练评估人员应听取演练组织或策划人员介绍演练方案以及组织和实施流程,并可进行交互式讨论,进一步明晰演练流程和内容。同时,评估组内部应围绕以下内容那个开展内部专题培训:
a) 演练组织和实施的相关文件;
b) 演练评估方案;
c) 演练单位的应急预案和相关管理文件;
d) 熟悉演练场地,了解有关参演部门和人员的基本情况、相关演练设施,掌握相关技术处置标准和方法;
e) 其他有关内容。
5.7 准备评估材料、器材
根据演练需要,准备评估工作所需的相关材料、器材,主要包括演练评估方案文本、评估表格、记录表、文具、通信设备、计时设备、摄像或录音设备、计算机或相关评估软件等。
6 演练评估实施
6.1 评估人员就位
根据演练评估方案安排,评估人员提前就位,做好演练评估准备工作。
6.2 观察记录和收集数据、信息和资料
演练开始后,演练评估人员通过观察、记录和收集演练信息和相关数据、信息和资料,观察演练实施及进展、参演人员表现等情况,及时记录演练过程中出现的问题。在不影响演练进程的情况下,评估人员可进行现场提问并做好记录。
6.3 演练评估
根据演练现场观察和记录,依据制定的评估表,逐项对演练内容进行评估,及时记录评估结果。
7 演练评估总结
7.1 演练点评
演练结束后,可选派有关代表(演练组织人员、参演人员、评估人员或相关方人员)对演练中发现的问题及取得的成效进行现场点评。
7.2 参演人员自评
演练结束后,演练单位应组织各参演小组或参演人员进行自评,总结演练中的优点和不足,介绍演练收获及体会。演练评估人员应参加参演人员自评会并做好记录。
7.3 评估组评估
参演人员自评结束后,演练评估组负责人应组织召开专题评估工作会议,综合评估意见。评估人员应根据演练情况和演练评估记录发表建议并交换意见,分析相关信息资料,明确存在问题并提出整改要求和措施等。
7.4 编制演练评估报告
7.4.1 报告编写要求
演练现场评估工作结束后,评估组针对收集的各种信息资料,依据评估标准和相关文件资料对演练活动全过程进行科学分析和客观评价,并撰写演练评估报告,评估报告应向所有参演人员公示。
7.4.2 报告主要内容
内容通常包括:
—— 演练基本情况:演练的组织及承办单位、演练形式、演练模拟的事故名称、发生的时间和地点、事故过程的情景描述、主要应急行动等;
—— 演练评估过程:演练评估工作的组织实施过程和主要工作安排;
—— 演练情况分析:依据演练评估表格的评估结果,从演练的准备及组织实施情况、参演人员表现等方面具体分析好的做法和存在的问题以及演练目标的实现、演练成本效益分析等;
—— 改进的意见和建议:对演练评估中发现的问题提出整改的意见和建议;
—— 评估结论:对演练组织实施情况的综合评价,并给出优(无差错地完成了所有应急演练内容)、良(达到了预期的演练目标,差错较少)、中(存在明显缺陷,但没有影响实现预期的演练目标)、差(出现了重大错误,演练预期目标受到严重影响,演练被迫中止,造成应急行动延误或资源浪费)等评估结论。
7.5 整改落实
演练组织单位应根据评估报告中提出的问题和不足,制定整改计划,明确整改目标,制定整改措施,并跟踪督促整改落实,直到问题解决为止。同时,总结分析存在问题和不足的原因。 

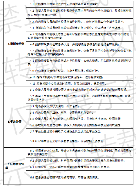
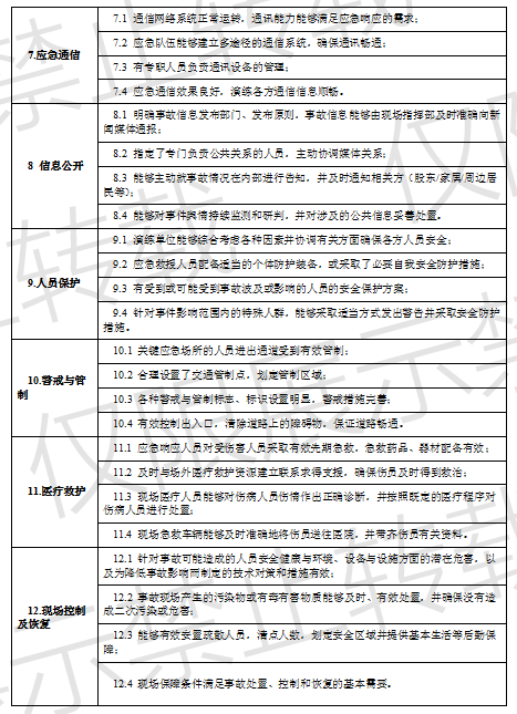
A.2 实施情况评估
实战演练准备情况的评估可从预警与信息报告、紧急动员、事故监测与研判、指挥和协调、事故处置、应急资源管理、应急通信、信息公开、人员保护、警戒与管制、医疗救护、现场控制及恢复和其他13个方面进行,具体评估内容参见表A.2:








