技术标准
技术标准
通风除尘系统运行监测与评估技术规范
浏览次数:

前 言
本标准按照GB/T1.1-2009给出的规则起草。
本标准由国家安全生产监督管理总局提出。
本标准由全国安全生产标准化技术委员会防尘防毒分技术委员会(TC288/SC7)归口。
本标准起草单位:中国安全生产科学研究院、北京科技大学、中国铁道科学研究院节能环保劳卫研究所。
本标准主要起草人:殷德山、周书林、刘宝龙、金龙哲、张忠彬、李戬、郭金玉、陈建武、杜欢永、杜雅兰、姜立升、郭怀勇。
通风除尘系统运行监测与评估技术规范
1 范围
本标准规定了通风除尘系统运行监测与性能评估的检查项目、检查方法和判定规则。
本标准适用于工业企业对通风除尘系统排风罩、管道、通风机、除尘器的运行监测与性能评估。
2 规范性引用文件
下列文件对于本文件的应用是必不可少的。凡是注日期的引用文件,仅注日期的版本适用于本文件。凡是不注日期的引用文件,其最新版本(包括所有的修改单)适用于本文件。
GB/T6719 袋式除尘器技术要求
GB/T11021 电气绝缘 耐热性和表示方法
GB/T13931 电除尘器 性能测试方法
GB/T15187 湿式除尘器性能测定方法
GB/T16758 排风罩的分类及技术条件
GB50019 工业建筑供暖通风与空气调节设计规范
JB/T8689 通风机振动检测及其限值
3 术语和定义
下列术语和定义适用于本文件。
3.1
排风罩 hood
设置在有害物源处,捕集和控制有害物的通风部件。
3.2
旋风除尘器 cyclone
含尘气流沿切线方向进入筒体做螺旋形旋转运动,在离心力作用下将尘粒分离和捕集的除尘装置。
3.3
湿式除尘器 wet scrubber
使含尘气体与液体(一般为水)密切接触,利用液滴和颗粒的惯性碰撞及其它作用捕集颗粒的除尘装置。
3.4
袋式除尘器 bag-type fabric collector
用纤维滤料制成的袋状过滤元件来过滤和捕集粉尘的除尘装置。
3.5
静电除尘器 electrostatic precipitator
利用电晕极产生的电场使尘粒带电,并在静电场的作用下在集尘极将尘粒捕集的装置。
4 检测器具
4.1通风检测
对通风除尘装置进行检测,应配备的工器具包括:
—烟雾发生器
—热电风速仪等直读式风速仪
—皮托管及压力计
—粉尘采样装置
—分析天平
—镊子
—温度计
—万能表
—卷尺
—扳手
—张力仪
—听音器或者轴承检测器
—兆欧表
—微压计
—测试锤或木槌
—转速计
—钳形电流表
—其它
5 检查项目、检查方法及判定规则
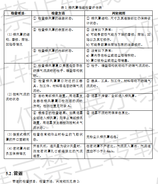
5.1 排风罩
排风罩的检查项目、检查方法、判定规则见表1:




















